MT5706
-
DESCRIPTION
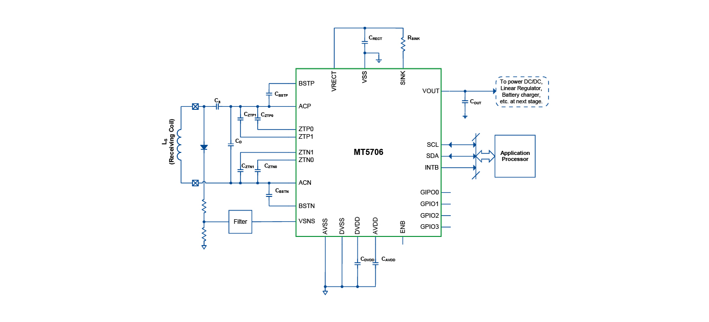
MT5706 is a System on Chip (SoC) for magnetic induction based wireless power receiver.
It is capable of wireless charging for up to 15W and can be configured as a wireless charging transmitter to charge other receivers. It is fully compliant with WPC Qi Specification (Version 1.3) of BPP (Baseline Power Profile) and EPP (Extended Power Profile) and also supports various proprietary fast charging protocols used by major smart phone OEM’s.
The AC input can be converted to fully programmable DC output voltage due to the magnetic induction charging technology.
Designed with ARM Cortex M0 processor, integrated with optimized and adaptive full synchronous rectifier control and special LDO, the chip achieves high efficiency, ultra-low bias current and very small power MOSFET RDSON.
MT5706 is embedded with various protection features, such as FOD, over-voltage, over-current and over-temperature protection which guarantee the system reliability.
-
FEATURES
Up to 15W power receiver
Fully programmable output voltage and current limit
Embedded with ARM Cortex M0 processor with 8KB SRAM and 32KB MTP
Support full-wave mode and half-wave mode;
85KHz~2MHz wide wireless charging frequency
Support 1.8V I/O and 1.2V I/O
Embedded with various protection features: over-voltage protection (OVP),over-current protection (OCP),short-circuit protection (SCP),over-temperature protection (OTP),foreign object detection (FOD)
Innovative output LDO with output clamping and fast response to line and load transient
Qi 1.3 compliant and proprietary communication protocols support with hardware ASK modulation
Independent I2C slave interface with additional GPIO’s
Halogen free and RoHS compliant
2.10mm x 3.30mm (5 x 8 ball array) 40-WLCSP
-
Smartphones and wearable devices with high integration and small form factor
-
Rx function for power banks where they can be wirelessly charged
-
Other wireless power applications